This website requires JavaScript.
Explore
Help
Sign In
eddy
/
STM8_samples
Watch
1
Star
0
Fork
0
You've already forked STM8_samples
mirror of
https://github.com/eddyem/STM8_samples.git
synced
2025-12-08 03:35:11 +03:00
Code
Issues
Packages
Projects
Releases
Wiki
Activity
STM8_samples
/
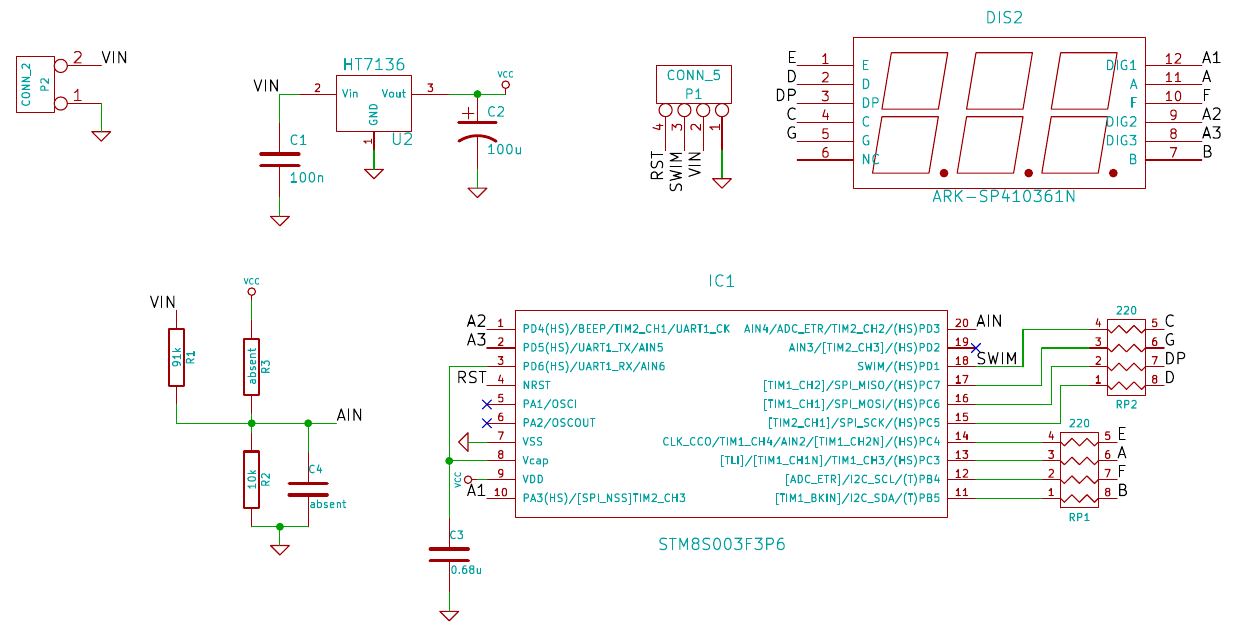
voltmeters
/
kicad
/
3-digit
/
3digit_voltmeter.png
Eddy
b300fb8d06
added 3 & 4 digit voltmeter schematics
2015-02-17 01:41:28 +03:00
89 KiB
1241x644px
Raw
History